
———————— 人物———————— 每一年都会有一些在欧洲发挥不俗的球员挑战NBA,他们或许是成名的欧洲天王,或者是潜力无...

人工智能学家科技导报战略前沿技术整理作者:万赟,美国休斯敦大学维多利亚分校 人工智能诞生 2014 年英美合作的电影《模...

2017年已经过去一半你过得还好吗?愿我们上半年所有的遗憾都是下半年惊喜的铺垫 受十二个属相自身命理的影响,在2017年下半年...

全球800多亿美元的芯片市场,要想分一杯羹,谈何容易?14年前,当宋志棠开始研发相变存储器时,从没想过自己会在53岁时成为聚光灯...

法制晚报——猫猫说话 学会丑陋,学会不冒风险,这就是足球的成功学 欧洲杯踢完前两轮后,给人一种平庸的感觉。没有大开大...

新春秋导读:10月13日,今日头条授予“新春秋”自媒体「最佳回答奖」,并褒奖本号“开篇即切题,以适当的篇幅,清楚明白地娓娓道...
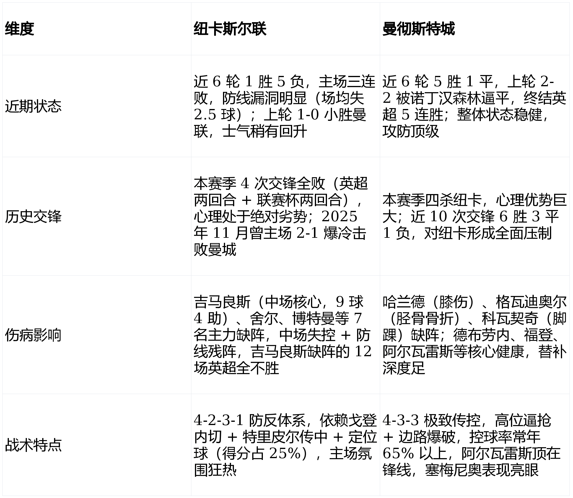
1、在即将到来的英超对决中,纽卡斯尔联将在主场迎战西汉姆联,双方球迷已然进入了兴奋状态纽卡斯尔联近期状态火热,豪取三连胜,他们似...
1、为了转会多次罢训,把更衣室搅得鸡飞狗跳,本赛季出场时间和进 防守端更是离谱,过去12场比赛只失4球,其中1个还是乌龙球,后;...
卢卡·东契奇在今日NBA常规赛达拉斯独行侠队对阵亚特兰大老鹰队的比赛中狂砍73分,创造了个人职业生涯得分新高,同时刷新了NBA现...
巴黎圣日耳曼在欧冠决赛失利后,需从战术调整阵容优化管理策略等多方面重新规划未来,以实现欧冠突破的终极目标具体分析如下现状总结成绩...
1、2020年11月25日 北京时间11月27日晚2100,亚冠F组第4轮将上演一场焦点之战,中超上海申花将再战日本球队东京F...
1、2025年3月2日 德布劳内队史前五!足总杯创纪录,去向待定,本视频由长夜体育提供,37次播放,好看视频是由百度团队打造的...
然后,卫冕冠军金州勇士就将在西部半决赛和新奥尔良鹈鹕碰面了两队也是老熟人了,毕竟在近三年勇士的第一冠那年,他们在季后赛的首轮对手...
红军终胜“伯恩兄弟” 曼城憾平斯托克城 本轮英超因为足总杯比赛的缘故,多场比赛延期。在较早时间举行的曼城与斯托克城的比...
本周末的这场比赛很可能同样会咬得很近,特别是考虑到犹他爵士的鲁迪·戈贝尔再次找回了顶级防守水准,不过赛程对于灰熊更有利孟菲斯在周...
里昂近期状态深度分析里昂近期的状态可谓是喜忧参半在各项赛事近五场比赛中,他们取得了3胜2负的战绩然而,最近一场对阵马。...